Aperçu des semaines

  • Généralités

  • Introduction

    • This chapter introduces the concept of knowledge and highlights the relationship between knowledge, information and data. Knowledge-based systems or simply knowledge systems are different from traditional computer systems by including an explicit representation of the knowledge used. Thus, an engineering discipline was established to develop knowledge systems. Then, we present a definition of the knowledge engineering discipline and we highlight its difference from the knowledge management discipline. Several professions have been created around this discipline and that of knowledge management. In particular, we emphasize the knowledge engineering profession. Then we present a variety of skills ranging from technical to management that this profession requires.

  • Rule-based systems

    • In the early 1980s, creating a rule-based system was seen as a process of transferring human knowledge to an implemented knowledge base. This transfer was based on the assumption that the knowledge required by KBS already existed and simply needed to be collected and implemented. Most often, the required knowledge was obtained by asking experts about how they solve specific tasks.

      Typically, this knowledge was implemented in some sort of production rules executed by an associated rule interpreter. This type of knowledge system is known as an expert system. So, an expert system is the first generation of knowledge systems capable of performing a task which, if performed by humans, requires expertise. This chapter reviews the main characteristics of an expert system as well as the major problems linked to its engineering.

    • N.B. la note de ce test sera compté dans la note du TD

    • Expert systems are computer programs designed to imitate human expertise in specific areas of knowledge. Expert systems are very cost-effective when human expertise is expensive or not available. But, they are less flexible and do not easily adapt to changing needs. Coppin provides a very good introduction to expert systems. MYCIN is described in detail by Shortliffe.

    • Pourquoi beaucoup de gens disent-ils qu'ils ne feront pas confiance à un système expert de diagnostic médical?

      N.B. la participation dans ce forum sera noté dans l'examen de TD

  • CommonKads Methodology

    • Knowledge acquisition was traditionally seen as the process of mining and transferring human expertise into machine-interpretable code. How this was handled was the responsibility of the inference engine. This transfer approach was only possible for the development of small prototypical systems, but it did not make it possible to produce large, reliable and maintainable knowledge bases.

      knowledge acquisition has become a modeling exercise in which reasoning processes, domain knowledge, and even organizational behavior can all be modeled separately. This change in the mode of knowledge acquisition has led to the paradigm shift from the transfer approach to the modeling approach. That is, the process of knowledge acquisition is no longer considered as a transfer of knowledge into an appropriate computational representation, but as a process of model construction. By modeling the behavior of problem-solving methods experts, we can develop Problem-Solving Methods for generic tasks such as design, diagnosis, and planning. CommonKads is a framework that offers a library of problem-solving methods indexed according to a catalog of generic tasks. This chapter will address this type of knowledge models using the commonKads methodology approach.

    • CommonKads is a real environment for modeling and developing knowledge systems. It offers a library of problem-solving methods indexed according to a catalog of generic tasks.

    • N.B. La note de ce test sera comptabilisée dans l'examen du TD 
  • Ontology based systems


    • Over the years, ontologies have proven useful in a multitude of other application scenarios. Among others, negotiation between software services, mediation between software agents, bringing more quality criteria to conceptual data modeling to develop a better model (hence a better quality software system), orchestrating the components of scientific workflows semantics, e-learning, data access, information retrieval, digital library management, improving the accuracy of question answering systems, annotation and analysis of electronic health records, to name a few . This chapter will discuss ontologies, this second type of knowledge models.

    • The field of ontology engineering has been strengthened by the adoption of several standards relating to ontologies, by the development or extension of ontology construction tools, and by a broader recognition of the importance of standardized vocabularies and formalized semantics. Research in ontological engineering has also made it possible to develop methods and tools that are increasingly used in production. Despite all this progress, ontology engineering remains a difficult process and many problems remain to be resolved. Tudorache provides an overview of how the field of ontology engineering has evolved over the past decade and addresses some of the unresolved issues and opportunities for future research.


  • Ontology Engineering

    • Several methods and methodologies are today available for constructing ontologies. We present here the methodology of Uschold and King, the first methodology Proposed in 1995. It is a simple methodology used to build ontologies from scratch, by reusing and reconfiguring other ontologies, through a merging process or using an ontology learning approach.



    • the objective is to develop an ontology for the university domain. It is asked -

      - to propose the main concepts and relationships between them which fall within the domain.

      - give a brief description of each concept and each relationship. the description concerns the definition of the concept or the relationship and can be in natural language or a logical language such as predicate logics or description logics

      N.B. La participation dans ce Wiki sera comptabilisée dans l'examen du TD.

  • Ontology Languages

    Themes

    • DL Knowledge Base
    • DL Family.
    • A tableau-based satisfiability algorithm
    • Expressivity and Reasoning Complexity 


  • Knowledge Graphs based systems

    Themes:

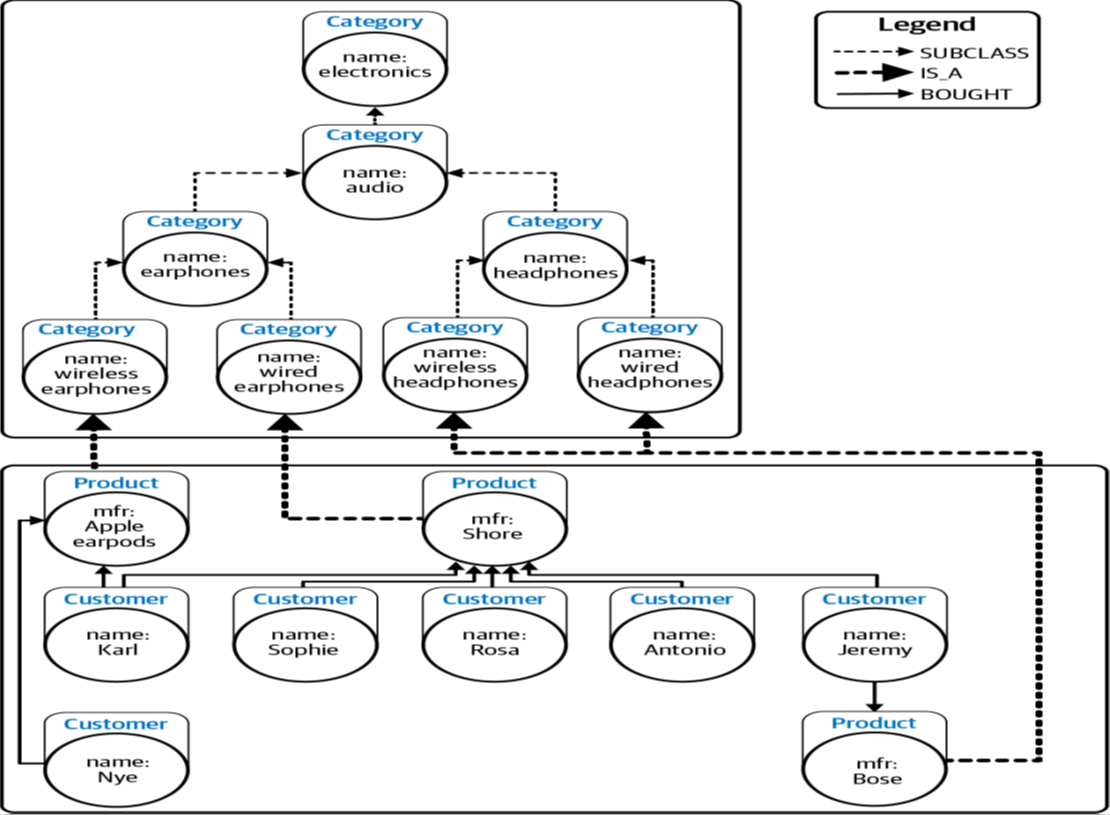
    • Knowledge graphs are a universal means of data representation which can be consumed by humans and machines alike, and is therefore a key ingredient in many modern data-driven systems and AI applications, which often need knowledge about the domain they operate in, and/or general purpose knowledge about the world. Knowledge graphs are increasingly used in companies and large organizations, with the most well-known application being the Google Knowledge Graph backing the search engine we all use on a day to day basis. There are also quite a few large-scale open knowledge graphs, like DBpedia or Wikidata, which can be freely used to fuel powerful AI applications.


    • N.B. La note de ce test sera comptabilisée dans l'examen du TD 

  • Knowledge Graphs Models

    This section gives an introduction to the underlying standards of knowledge graphs, including knowledge representation and query languages, as well as logical inference. More specifically, it covers the following contents:

    Themes:


  • Reasoning Over Knowledge Graphs

    • This section will introduce you to graph data science. The aim of graph data science is to gain insight into your knowledge graph using graph algorithms.  Graph algorithms yield some insight about a knowledge graph’s structure. That insight could be  influential people in a social graph, critical junctions in a rail network, cells of  fraudsters, or a common pathogen in a disease pathway

  • Projects of Knowledge Graphs

    Themes: 


  • Recapitulation Tests

  • Exams