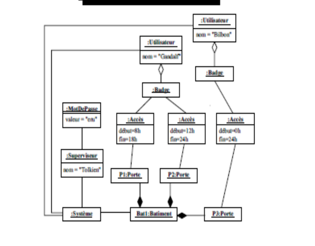
Diagramme d’objets
Completion requirements
Diagramme d’objets
Un objet est une instance d’une classe
Un diagramme objets est une instance d’un diagramme de classes
Il représente les objets qui compose le système et les liens entre eux à un instant donné.
On peut l’utiliser comme une base pour développer les diagrammes de collaboration (ajout des messages)
Exemple

et DO:

Last modified: Wednesday, 6 November 2024, 9:47 PM