Diagramme d'activité
5.2 Nœud d’action « Accept Time Event ». 4
6 Control nodes (see the table below). 4
7.1 Representing the state of the Object nodes. 6
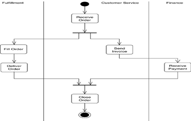
8 Exemple : Traiter commande. 7
1 Le diagramme d’activité
Les diagrammes d’activité
peuvent être utilisés pour modéliser différents types de processus.
Ils sont souvent employés pour spécifier en détail la logique de traitement des
scénarios de cas d’utilisation.
Tant que le diagramme reste compréhensible, le scénario principal peut être
modélisé conjointement avec les scénarios alternatifs et les scénarios
d’exception au sein du même diagramme.
Les diagrammes d’activité peuvent servir à modéliser :
· des tâches métier de haut niveau,
· dans les premières étapes d’un projet ou lorsque les objets ou classes pertinents n’ont pas encore été identifiés,
· des fonctions du système (représentées par des cas d’utilisation) ou des opérations sur des objets.
Cependant, les diagrammes de communication ou de séquence sont plus proches de l’esprit de l’orientation objet.
Ces diagrammes permettent de représenter :
· des processus séquentiels,
· des branches du flux de contrôle (à l’aide de points de décision),
· des processus concurrents (à l’aide de barres de synchronisation).
Les processus concurrents
contiennent des activités qui peuvent être exécutées de manière indépendante et
donc potentiellement en même temps.
Ils sont particulièrement importants pour l’analyse du système, car dans les
systèmes réels, de nombreuses actions peuvent se produire simultanément ou
indépendamment les unes des autres et pas strictement de manière séquentielle.
Les diagrammes d’activité UML 2 sont basés sur les réseaux de Petri et sur les transitions d’état selon Harel.
2 Notation
3 Categories of nodes:
a. action nodes - atomic units of work within the activity;
b. control nodes - control the flow through the activity;
c. object nodes - represent objects used in the activity.
4 Categories of edges:
- control flows - represent the flow of control though the activity;
- object flows - represent the flow of objects through the activity.

5 Type of action node
a. call an activity - use the rake symbol (rateau);
b. call a behavior;
c. call an operation.
d. Send signal action node
e. Accept event action node
5.1 Call action node
The most common type of action node is the call action node. This type of node can invoke an activity; a behavior; an operation.

Figure The four types of action nodes.

Figure Some examples of call action node syntax
5.2 Nœud d’action « Accept Time Event »
Un nœud d’action « accept time event » réagit au temps. Ce type de nœud possède une expression temporelle et génère un événement temporel lorsque cette expression devient vraie. Le comportement de ce nœud varie selon qu’il possède ou non une arête d’entrée.
|
EXEMPLE FIGURE SUIVANTE When its owning activity is triggered, this node will become active and will generate a time event whenever its time expression becomes true. In the example shown, a time event is generated at the end of every business year, and this causes the activity Send company tax return to execute. |

The first action opens the elevator door and triggers the accept time event action. This action waits for ten seconds, and then offers a token to the action Close door.
6 Control nodes (see the table below)
Control nodes manage the flow of control within an activity.
The following Table summarizes all of the UML 2 control nodes

7 Object nodes
Indiquer
que des instances d’un classificateur sont disponibles.
Les arêtes d’entrée et de sortie des nœuds d’objet sont des flux d’objet. Il
s’agit de types particuliers de flux qui représentent le déplacement des objets
au sein de l’activité. Les objets eux-mêmes sont créés et consommés par les
nœuds d’action.
The Figure shows an object node that represents instances of the classifier Order or Order subclasses.

7.1 Representing the state of the Object nodes
Object node can represent objects in a particular state.

7.2 A PIN
Une activité comportant de nombreux flux d’objets peut devenir très compliquée. On peut utiliser des pins pour clarifier un peu le diagramme.
Un pin est un petit nœud d’objet attaché à une action. Il représente les entrées et sorties d’une action.
· Les pins d’entrée possèdent exactement une arête d’entrée,
· Les pins de sortie possèdent exactement une arête de sortie.
À part cela, ils ont la même sémantique et la même syntaxe que les nœuds d’objet.
Les pins rendent les diagrammes plus précis et permettent d’illustrer le flux des objets en plus du flux de contrôle.

8 Exemple : Traiter commande

